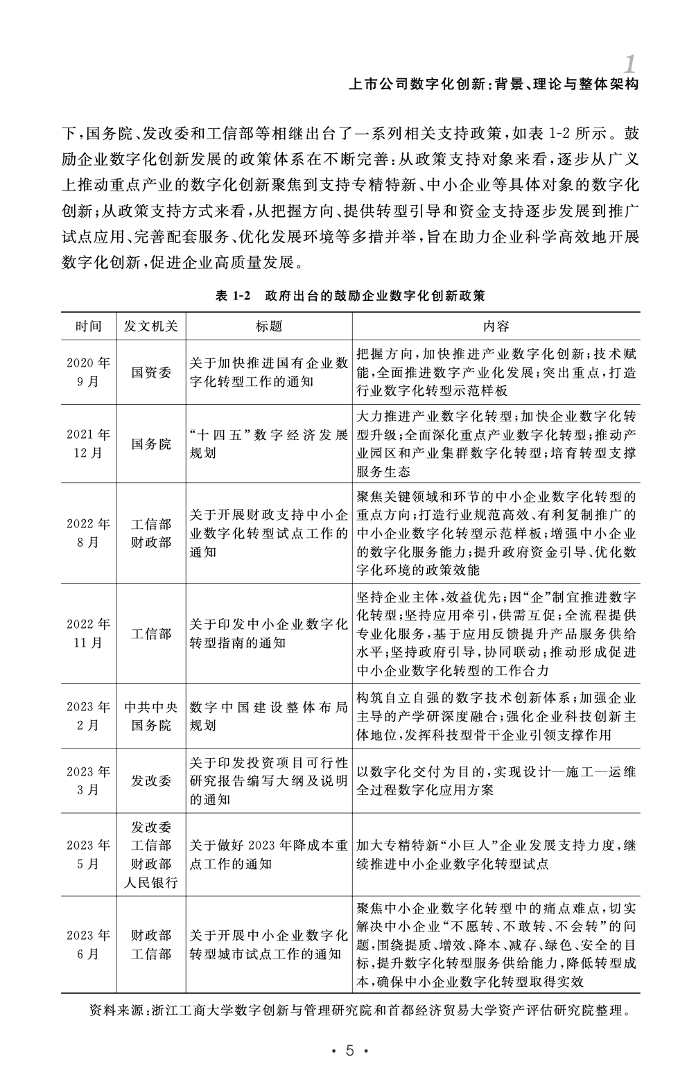
近日,由浙江省省商务厅、浙江工商大学指导,浙江工商大学现代商贸研究中心、浙江工商大学数字创新与管理研究院、浙江省商贸业联合会联合举办的第十二届浙江商贸高峰论坛:中国式现代消费新动能在杭州成功举办。论坛中,由浙江工商大学出版社出版、浙江工商大学校长、工商管理学院(MBA学院)教授王永贵及其团队撰写的专著《2023中国上市公司数字化创新评价报告》在本次论坛上作为浙江工商大学消费促进研究系列成果之一正式发布。中国消费经济学会原会长杨继瑞为该书作推荐序。

《2023中国上市公司数字化创新评价报告》作为一部面向数字经济主战场并深入探究企业数字化创新实践的研究报告,由国家杰青、长江学者特聘教授、浙江工商大学校长、数字创新与管理研究院院长、工商管理学院(MBA学院)教授王永贵及团队和首都经济贸易大学资产评估研究院院长王竞达教授团队共30余人历时7个多月联合撰写完成。本书基于“战略导向—创新投入—创新产出—创新效益”的全过程视角构建了上市公司数字化创新评价体系,不仅有助于广大市场参与者了解上市公司数字化创新水平和数字化创新生态环境,对促进我国数字经济健康高质量发展也具有非常重要的现实意义。
(点击图片,即可购买)
本书分为理论篇、总体状况与环境评价篇、传统产业评价篇、数字原生产业评价篇和结论篇,共11章。理论篇主要对上市公司数字化创新的背景、理论以及数字化创新评价的框架和方法进行评述;总体状况与环境评价篇不仅从整体层面和产业层面对我国上市公司的数字化创新进行评价,还分区域、分省份从整体环境到具体数字化基础环境、数字化融合环境和数字化支持环境对上市公司的数字化创新生态环境进行全方位评价;传统产业评价篇基于区域、省份、产权三个维度对传统产业的上市公司数字化创新进行评价;数字原生产业评价篇对数字原生产业的上市公司数字化创新从区域维度、省份维度、产权维度进行评价;结论篇旨在对评价报告进行总结并对上市公司数字化创新提出对策建议与政策启示。

第一,基于传统产业和数字原生产业的视角全面分析上市公司数字化创新表现。本报告创新性地将上市公司归类为传统产业和数字原生产业,以此对上市公司的数字化创新进行更为全面深入地考察,突出了在不同产业类别下上市公司数字化创新表现存在的差异。
第二,基于“内外融汇”的视角搭建了上市公司数字化创新评价指标体系。本报告不仅从上市公司本体构建数字化创新评价指标体系,多维度透视上市公司数字化创新表现,并且从宏观环境层面,构建了数字化基础环境、数字化融合环境和数字化支持环境的数字化创新生态环境评价体系,对上市公司数字化创新进行全方位全链条的充分阐释。
第三,创建“四位一体”的上市公司数字化创新评价体系。本报告从数字化战略导向、数字化要素投入、数字化创新成果和数字化创新绩效四个关键维度展开,对上市公司数字化创新进行相对完整的分析与阐释。
第四,立足于“三维视角”全面揭示上市公司不同区域、省份和产权的数字化创新特征。本报告不仅从区域、省份和产权维度对上市公司的数字化创新整体特征进行了评价,更进一步分区域、省份、产权对上司公司的数字化战略导向、数字化要素投入、数字化创新成果和数字化创新绩效进行了分类评价,有助于进一步挖掘上市公司数字化创新的优势与差异,为上市公司提升数字化创新能力,优化数字化创新管理提供诊断和决策依据。
第五,基于“三维互补”的视角从数字化基础环境、数字化融合环境和数字化支持环境对上市公司数字化创新生态环境进行分区域、分省份的全面客观评价。本报告从整体到局部,层层推进,在分区域、分省份综合评价上市公司数字化创新生态环境的基础上进一步深入评价不同区域、省份的数字化基础环境、数字化融合环境和数字化支持环境之间的优势与差异,为各区域和省份优化数字化创新生态环境提供诊断依据,有助于上市公司为提升数字化创新能力提出针对性对策建议。




左右滑动查看更多


王永贵,教授、博士生导师,浙江工商大学校长、教育部人文社科重点研究基地现代商贸研究中心首席专家、数字创新与管理研究院院长;国家级高层次领军人才、国家级高层次青年人才、北京市教学名师,中国企业管理研究会副理事长、中国工业经济学会副会长、中国企业改革与发展研究会副会长、中国高等院校市场学研究会副会长、美国西北大学凯洛格商学院富布莱特访问学者,2014—2022 年高被引中国学者,全球前 2% 顶尖科学家,《管理世界》编委、《营销科学学报》专业主编、Journal of Business Research 副主编。

王竞达,清华大学管理学博士,美国哥伦比亚大学商学院访问学者,中国注册会计师,中国企业财务管理领军人才。首都经济贸易大学资产评估研究院院长,财政税务学院教授,博士生导师,国家级一流本科专业建设点(资产评估)负责人。兼任全国资产评估专业学位研究生教育指导委员会委员,中国企业财务管理协会常务理事,北京市总会计师协会理事,中关村国睿金融与产业发展研究会副会长,上市公司独立董事和多家公司高级财务顾问。主要研究领域为企业价值评估、并购重组价值评估和企业财务管理。在《会计研究》《南开管理评论》《审计研究》《税务研究》等期刊上发表论文30余篇,出版专著6部,主编和参编教材6部。

汪淋淋,浙江工商大学工商管理学院(MBA学院)营销管理系讲师,中国高等院校市场学研究会服务营销专委会副主任委员兼秘书长,对外经济贸易大学管理学博士。研究方向为数字化创新、数字营销、企业定制。研究成果发表在《管理世界》《管理评论》《光明日报》等刊物上,6篇案例荣获“全国百篇优秀管理案例”,参与多项国家级及省部级课题和多部国家级规划教材的编写。

尚铎,北京科技大学经济管理学院工商管理系讲师,对外经济贸易大学管理学博士,美国俄亥俄州立大学联合培养博士,研究方向为公司治理和战略管理。在Economic Modelling、Emerging Markets Finance and Trade、Technological Forecasting and Social Change、《国际金融研究》《经济与管理研究》《当代财经》等SSCI 期刊和CSSCI期刊上发表学术论文十多篇,其中5篇论文被人大复印报刊资料全文转载,1篇研究型案例成功入选2018—2022年中国知网学术精要数据库“高影响力论文”。主持国家自然科学基金青年项目和博士后科学基金面上项目,参与多项国家级及省部级课题。



优质教材推荐

普通高等教育“十二五”国家级规划教材
普通高等教育“十一五”国家级规划教材
北京市精品教材
国家精品视频公开课教材
北京市优质本科课程重点项目教材《服务营销(第2版)》
作者:王永贵
出版社:清华大学出版社
有配套讲义PPT和课程思政大纲等丰富教辅材料
出版年月:2023-01
ISBN 978-7-302-61988-8
精品慕课:服务营销
选课方式
方式一:中国大学生慕课平台
网址链接:
https://www.icourse163.org/course/CUEB-1205903804?tid=1470116488
方式二:扫描下方二维码
开课时间:2023年2月20日上午10:00
简介| 本书为立足于中国本土的课程思政教程,以及“十一五”、“十二五”普通高等教育本科国家级规划教材和北京市精品教材、北京市优质本科课程重点项目教材。
● 突出了数字化技术(人工智能AI、大数据、云计算、物联网IoT等)及其广泛应用背景下的最新服务营销实践,强化了教材内容的实践性和时代性


简介| 本书为立足于中国本土的课程思政教程,以及“十二五”普通高等教育本科国家级规划教材和教育部经济管理类核心课程教材。
●特别关注了移动互联网、大数据、云计算、人工智能等当今时代的重要主题及其对市场营销的影响,强化了本书的时代性和针对性。
精品慕课:市场营销
选课方式
学堂在线平台(APP或网页版)
网址链接:https://www.xuetangx.com/course/gzhu12021008108/14773179?channel=i.area.learn_title
开课时间:2023年1月11日







